Analiza biznesowa to…
Lubię mówić, że wszystko jest analizą biznesową, bo każda codzienna czynność wykorzystuje jej elementy, nawet jeżeli nie zdajemy sobie z tego sprawy. Przykłady? Proszę bardzo.
Babcia, aby przekazać wnuczce przepis na ciasto, musi zapisać listę składników, a potem czynności, które należy wykonać krok po kroku w odpowiedniej sekwencji – czyli modeluje proces.
Rodzina przeprowadzająca się do większego mieszkania musi wziąć pod uwagę swoje możliwości finansowe, zmianę otoczenia, pobliskie ośrodki edukacji – wykonuje analizę SWOT.
Narzeczeni przygotowujący się do wesela szykują stroje, planują listę gości, zaproszenia, organizują salę, zespół, miesiąc miodowy i muszą to wszystko zmieścić w określonym budżecie. A do tego muszą zastanowić się, jak usadzić gości, żeby któryś z nich nie skończył z barszczem na głowie za obrażanie Zenka Martyniuka. W tym przypadku mamy do czynienia z planem, rejestrem ryzyk, budżetowaniem i w pewnym sensie modelem systemowym.
To tylko kilka z wielu przykładów analizy biznesowej w życiu codziennym.
Ty też jesteś analitykiem
Czy to oznacza, że każdy może zostać analitykiem biznesowym? Z powyższych przykładów wynika, że każdy samodzielny człowiek w pewnym sensie jest analitykiem. Czy zostanie analitykiem IT? To już zależy od tego, jaką drogę obierze w życiu.
Żeby pomóc moim przyjaciołom wyobrazić sobie pracę analityka, opowiadam im o ogrodzie mojego dziadka. Ta metafora pomogła mi zdać egzamin z analizy biznesowej na studiach podyplomowych, więc bywa całkiem przydatna.
Podkoloruję trochę tę opowieść, żeby jeszcze lepiej wyjaśnić, jak to wszystko działa. Uwaga – nie użyję w niej żadnej prawdziwej nazwy stanowiska związanego z IT.
Zamiast tego, poznacie moją rodzinę.
Pomidorowy ogród czyli zespół projektowy
Cała moja rodzina żyje w małej miejscowości nad Wisłą. Wspieramy się nawzajem, kiedy tylko wymaga tego sytuacja. Każdej wiosny mój dziadek Aleksander sadził warzywa w swoim ogrodzie. Babcia robiła z nich potem przetwory na zimę.
Moja babcia lubi mawiać, że trzyma w słoikach lato, aby poczuć ciepło letniego słońca w czasie mroźnej zimy. “Halina, nie gadaj głupstw, tylko podaj te kiszone na stół” – odpowiadał jej dziadek, a potem jedli obiad, wypatrując pierwszych oznak wiosny.
Kiedy dziadek skończył 87 lat, ogłosił rodzinie, że nie będzie już pracował w ogrodzie i potrzebna mu jest pomoc.
Do zarządzania ogrodem upoważnił swojego syna Jerzego, czyli mojego tatę. Ale Jerzy też miał już swoje lata, zdecydował się więc na zatrudnienie ogrodnika.
Ogrodnik urządził w swoim życiu niejeden ogród. Doskonale wiedział, jak używać narzędzi, kopać, sadzić, pielić i podlewać rośliny. Niestety, nie miał pojęcia, jak sprawić, żeby ogród był dokładnie taki, jak wymarzył sobie senior. Nie wiedział, czego dokładnie oczekuje od niego senior i – mówiąc szczerze – nie do końca się rozumieli. Po pierwsze dlatego, że Aleksander był już trochę głuchy. Po drugie, dla ogrodnika wszystko, co miał zrobić, było “oczywiste”. W końcu urządził w życiu wiele ogrodów, a ten nie był zbyt wyjątkowy.
Aleksander nie miał w zwyczaju trzymać języka za zębami. Powiedział Jerzemu wprost, co sądzi o jego zarządzaniu ogrodem oraz o ogrodniku.
Jerzy się zmartwił. Z szacunku dla seniora i troski o jego zdrowie zdecydował się wprowadzić zmiany – poprosił o pomoc swojego syna Michała, czyli mnie.
Michał od tej pory będzie odpowiedzialny za zrozumienie potrzeb Aleksandra i przekazanie ich ogrodnikowi. Ma do tego zadania świetne predyspozycje. Doskonale dogaduje się ze starszymi osobami (zwłaszcza z własnym dziadkiem). Do tego wie, jak dogadać się z ogrodnikiem, bo kiedyś sam pomagał dziadkowi w ogrodzie (choć nigdy tego nie lubił) i wie, w jakim kierunku powinien zmierzać ogród seniora.
Musimy porozmawiać, czyli 9 spotkań
Co robi Michał? Na początek umawia się z Aleksandrem, żeby poznać jego wyobrażenia co do ogrodu. Aleksander opowiada, że kocha swój ogród, ale uprawia go tylko dla swojej żony Haliny, która uwielbia robić przetwory i dania z własnych warzyw i owoców. Dla Aleksandra najważniejsze są pomidory. To jego duma, dlatego w tym roku wymarzył sobie ogród pełen samych pomidorów. “Idź do pana Kaczorowskiego, zobaczysz, jaki on ma piękny ogród” – na koniec Aleksander wysyła wnuka do swojego przyjaciela.
Michał kończy przemiłą pogawędkę z bagażem ważnych informacji. Po pierwsze – ogrodem powinien zająć się fachowiec, bo tylko on sprosta oczekiwaniom Aleksandra. Po drugie – oprócz Aleksandra jest jeszcze jedna osoba zainteresowana całym przedsięwzięciem i tym, co z niego wyniknie (albo może “wyrośnie”) – jego żona. Co do ogrodu pełnego pomidorów – Michał nie wysuwa jeszcze żadnych propozycji zmian, choć na podstawie własnych doświadczeń przypuszcza, że ten plan może okazać się pomyłką. Na razie, zgodnie z radą dziadka, idzie podejrzeć ogród pana Kaczorowskiego. A potem kreśli w notesie dwa szkice: wymarzony ogród vs. ogród tu i teraz.
Przed Michałem drugie spotkanie – tym razem umawia się z ojcem i ogrodnikiem, żeby przekazać im to, czego dowiedział się od dziadka. To bardziej wizja niż konkretny plan – ogólny zarys całego przedsięwzięcia i tego, co będzie w ogrodzie uprawiane.
Trzecie spotkanie Michała to spotkanie z babcią Haliną, żoną Aleksandra. Ogród ma być przecież dla niej. Ale Halina, zamiast się cieszyć, jest poirytowana i smutna – nie może sobie wyobrazić ogrodu pełnego samych pomidorów. “Wygląda na to, że przez cały rok będziemy jeść sos pomidorowy. Kto to wytrzyma?”.
Okazuje się też, że w rodzinie jest jeszcze jedna specjalistka od gotowania, przygotowywania przetworów (zwłaszcza soków i dżemów) i ogrodu: córka Haliny, Elżbieta. Gdy przychodzi czas na przetwory, to ona wie najlepiej, czego w ogródku jest w bród, a jakie warzywa i owoce trzeba dokupić. Halina już nawet nie pamięta, co rosło w ogrodzie, a co nie…
To dla Michała ważna wskazówka. Ponownie umawia się z Jerzym i ogrodnikiem, bo musi poinformować ich o zmianie wstępnych założeń. Dobrze, że żadne konkretne prace w ogrodzie jeszcze się nie zaczęły, bo trzeba przygotować ziemię pod różne rodzaje warzyw i owoców, a nie tylko pod pomidory, jak pierwotnie planowano – takim podsumowaniem kończy się spotkanie numer cztery.
Piąte w kolejności jest spotkanie z Elżbietą. Elżbieta przyznaje Halinie rację: potrzebne są różne owoce i warzywa. Ale zgadza się też z Aleksandrem – pomidory są najważniejsze. Opowiada też, z jakich owoców robi dżemy.
W notesie Michała przybywa informacji. Pojawia się też nowy szkic ogrodu – bo od pierwszego spotkania z Aleksandrem sporo się zmieniło. Aktualną wizję ogrodu – jak powinien on wyglądać po zakończeniu prac Michał przedstawia na spotkaniu numer sześć – kolejnym już spotkaniu z Jerzym i ogrodnikiem. “Ale to jeszcze nie koniec zmian” – ostrzega. “Wciąż czekamy na więcej informacji”.
Pomidorowy ogród podzielił rodzinę. Najważniejsze jest zdanie Aleksandra – on finansuje całe przedsięwzięcie (i głośno krzyczy, gdy jest niezadowolony). Michał rozumie dziadka, ale rozumie też Halinę i Elżbietę – ich potrzeby też są ważne. Jeśli zostaną pominięte, niezadowolenie w rodzinie będzie rosło. Co robić? Trzeba zorganizować rodzinną naradę, czyli spotkanie w gronie zainteresowanych. Pamiętacie, które to będzie spotkanie? Tak, to już siódme. Michał zaprasza na nie Aleksandra, Halinę i Elżbietę. Dyskusja jest burzliwa – gdy Michał przytacza wszystkie najważniejsze informacje, które do tej pory zebrał i opowiada o oczekiwaniach każdej z osób, emocje biorą górę. Ale rolą Michała jest opanować sytuację oraz poprowadzić spotkanie w kierunku konsensusu. Udaje się – po długiej dyskusji wreszcie jest porozumienie! Już wiadomo, jakie warzywa i owoce powinny rosnąć w ogrodzie oraz jak powinien on wyglądać.
Czy to już koniec rozmów i spotkań? Czy ogrodnik może wreszcie zacząć pracę? Wciąż nie. Co prawda członkowie rodziny wstępnie się dogadali, ale to Aleksader jest właścicielem ogrodu, płaci za jego utrzymanie i do niego należy ostateczna decyzja. Michał daje mu czas – aby ochłonął po gorącej debacie. W końcu ponownie się z nim spotyka – tym razem w cztery oczy. “Masz piękny ogród, dziadku” – zaczyna rozmowę (numer osiem). “To twoja duma i twoje oczko w głowie, bo jest nie tylko piękny, ale także przydatny dla całej rodziny”. Michał tłumaczy, jak ważna jest różnorodność warzyw i owoców w ogrodzie – to więcej możliwości komponowania zdrowych posiłków i więcej radości z gotowania dla Haliny i Eli. Ale one gotują nie tylko dla siebie, robią to także w trosce o zdrowie Aleksandra.
Rozmowa nie jest łatwa. Aleksander przywykł do tego, że wszystko zawsze jest po jego myśli i wolałby mieć swój pomidorowy ogród. Ostatecznie jednak przyjmuje argumenty i akceptuje rodzinne ustalenia. Michał może odetchnąć. Przygotowuje plan ogrodu, rozmieszcza poszczególne warzywa i owoce, wytycza odstępy. Plan przedstawia na spotkaniu z Jerzym i ogrodnikiem. To już dziewiąte spotkanie, ale tym razem Michał wie, że to tylko formalność i prace będę mogły ruszyć pełną parą. Po kilku tygodniach Michał, Jerzy i ogrodnik zapraszają Aleksandra na uroczystą prezentację. Michał oprowadza dziadka po ogrodzie i wyjaśnia, co zostało zrobione, grządka po grządce. Ogród jest pełen różnych warzyw i owoców, zgodnie z życzeniem Haliny i Elżbiety, ale królują w nim pomidory. Po minie Aleksandra widać, że jest zadowolony i dumny. „Wiecie co? Pan Kaczorowski, jak to zobaczy, to z wrażenia mu sztuczna szczęka wypadnie!”.
Kto jest kim w tej opowieści?
I jaką rolę pełni w świecie IT? Jesteście ciekawi? Zerknijcie do poniższej tabeli.
Tabela 1. Role uczestników projektu (kliknij w tabelę, aby powiększyć)
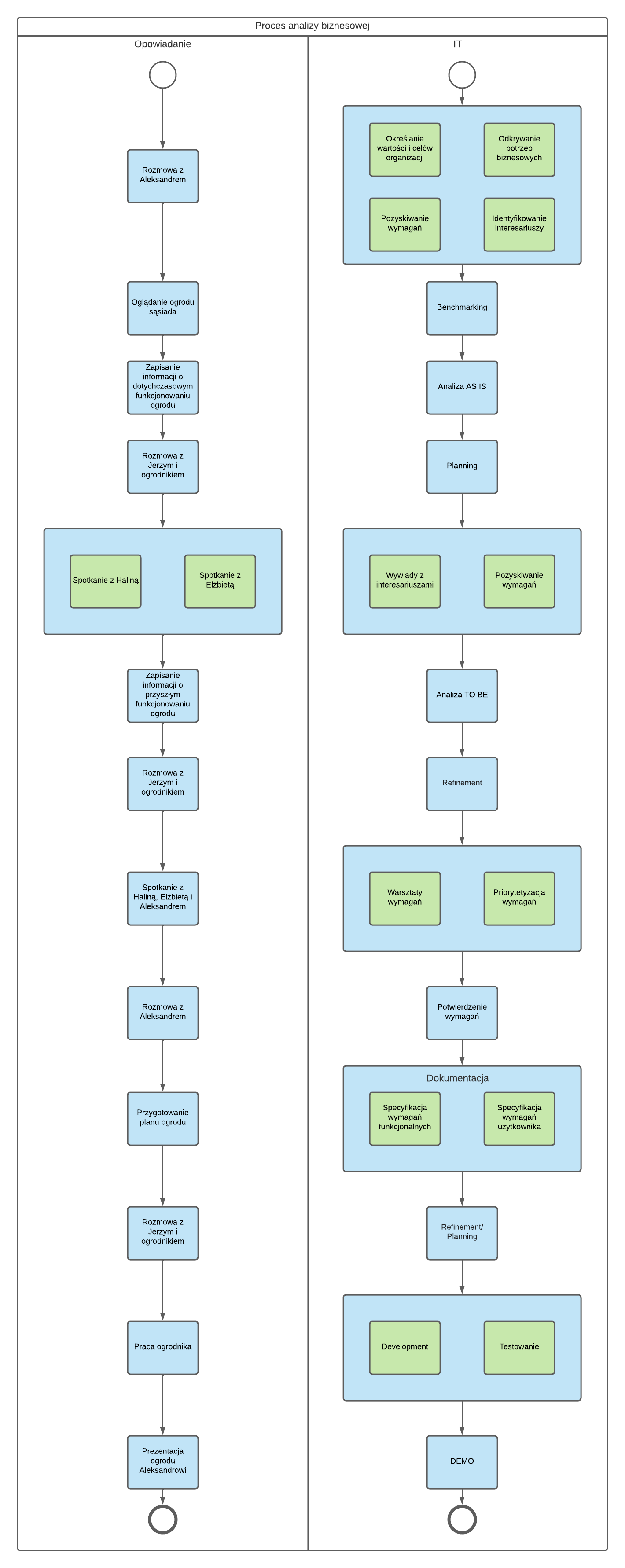
Skoro wiemy już, kto jest kim, możemy zastanowić się, jakie czynności związane z analizą biznesową wykonywał w opowiadaniu Michał. Odpowiedź na kolejnym diagramie (Diagram 1).
Jak widać, analiza biznesowa może być obecna w tak zwyczajnych czynnościach, jak urządzanie ogrodu. Ale nie tylko. Analiza biznesowa przydaje się również do pisania artykułów. W tym artykule użyłem kilku technik analizy biznesowej.
Alegoria i analogia – to techniki wykorzystywane w facylitacji (i nie tylko), pomagające przybliżać skomplikowane zagadnienia w zrozumiały sposób. W artykule stworzyłem proste opowiadanie, aby przełożyć czynności analizy biznesowej na życie codzienne.
Macierz RACI – to technika stosowana do określania ról interesariuszy w procesach. W artykule stworzyłem uproszczoną macierz RACI w postaci tabeli porównującej bohaterów opowiadania z prawdziwymi rolami w projektach IT.
I na koniec mapowanie procesu – technika służąca uchwyceniu przebiegu procesów w postaci diagramów. Na diagramie powyżej opisałem dwa procesy – jeden z opowiadania, drugi ze świata IT, tak aby podsumować czynności wykonywane podczas analizy biznesowej.
No i kim jest ten analityk?
Analityk biznesowy to osoba, który łączy biznes i IT, aby tworzyć rozwiązania wprowadzające zmianę i dające wartość dla organizacji. Aby dostarczyć wartość i sprawnie przeprowadzić zmianę, analityk może współpracować między innymi z dyrektorami, managerami, jak i specjalistami różnych szczebli. Ale to tylko biznesowa strona medalu. Po drugiej stronie jest świat IT. Aby stworzyć faktycznie działające rozwiązanie, analityk musi współpracować z developerami, testerami czy project managerami. Jego rolą jest dostarczyć im wskazówki, pomagające stworzyć system, realizujący potrzebę biznesową klienta. Nie bez powodu mówi się, że analityk jest jak most łączący dwa światy, które często się nie rozumieją, a jeszcze częściej toczą ze sobą wojny.
Dlatego tak ważne w pracy analityka są umiejętności miękkie, niezbędne w trakcie licznych rozmów (kto pamięta, ile ich było w powyższej historii?) i warsztatów. Ale to już temat na odrębny artykuł. Znajdziecie go pod tym linkiem: “Kompetencje miękkie analityka biznesowego”
- System-Business Analyst
-
Analityk biznesowo-systemowy. Absolwent Elektrotechniki i Elektroenergetyki na Politechnice Lubelskiej oraz studiów podyplomowych “Analityk Biznesowy – profesjonalista na styku IT i Biznesu” na SGH w Warszawie.
Posiada certyfikaty ECBA, SFDC Admin, AgileBA Foundation, IREB CPRE Foundation, Facilitation Foundation, Change Management Foundation, ABC Scrum Master, AgilePM Foundation, PRINCE2 Foundation.

